Instance Verification Kit (IVK)
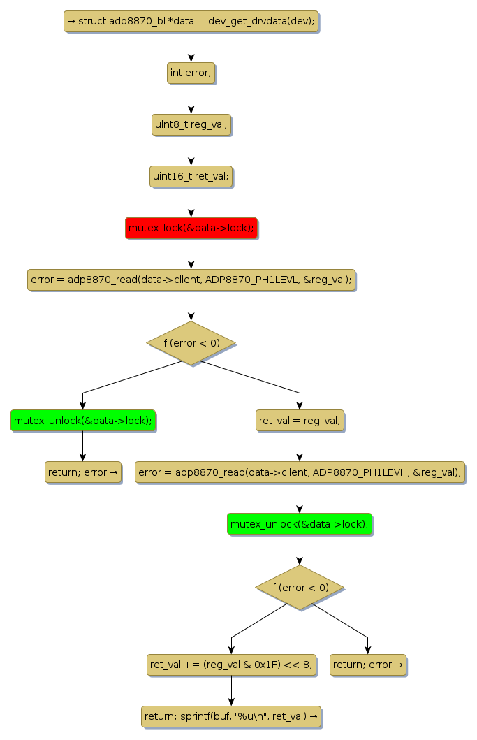
mutex lock @ [20914+24+/linux-3.19-rc1/drivers/video/backlight/adp8870_bl.c]
Instance Signature: lock
|
The Matching Pair Graph:
|
|
Function Name
|
Control Flow Graph (CFG)
|
Events Flow Graph (EFG)
|
Source Correspondence
|
|
adp8870_bl_ambient_light_level_show
|
|
|
[20705+35+/linux-3.19-rc1/drivers/video/backlight/adp8870_bl.c]
|